东营华信知识产权代理有限公司

王女士:13305463135
  李女士:13356625312
全国服务热线:400-0546-128


工作时间
周一至周六 :8:00-18:00
新闻详情

取消!开户许可证!

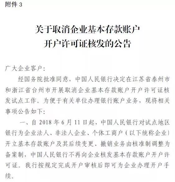
央行试点取消企业基本存款账户开户许可证,转为备案制。


从6月11日起,江苏省泰州市和浙江省台州市的企业在银行完成备案后就可以开设基本存款账户,而不用等央行审批并核发企业账户开户许可证了。


5月23日,中国人民银行发布了《关于试点取消企业银行账户开户许可证核发的通知》,经国务院批准同意,央行决定试点取消企业银行账户开户许可证核发,试点地区人民银行分支机构对银行为企业开立基本存款账户由核准制调整为备案制,不再核发基本存款账户开户许可证。


换句话说,试点地区银行按规定审核企业身份、开户意愿真实性以及基本存款账户唯一性后,即可为符合条件的企业开立基本存款账户,不再需要央行审批。


简单说,对企业来说,基本存款账户(基本户)是经营所必须的,是办理转账结算和现金收付的主办账户,企业只能在银行开立一个基本户,是开立其他银行结算账户的前提。“通过试点取消企业银行账户开户许可证核发,优化企业开户服务,改进银行账户管理模式,为银行账户管理制度改革积累经验。”央行称。


同时,为防范不法分子冒名开户,保护企业合法权益,企业开立基本存款账户实行面签制度,将由银行两名以上工作人员共同亲见企业法定代表人或单位负责人在开户申请书和银行结算账户管理协议上签名确认,并留存面签的视频、音频等资料。



利好!会计又减少了工作量!


目前银行账户开户许可证开立办理的流程一般分为:


首先,企业自行选择开户银行,填写开户申请表,并向银行出具开立存款账户所需的相关证明文件;


随后,开户银行完成对资料进行审核后,登录人民币银行结算账户管理系统录入相关信息,并报人民银行分支机构进行审核,央行审批所需的文件包括了企业营业执照复印件,税务登记证正本复印件,法人或负责人身份证复印件等,符合开户条件的,央行就会发放开户许可证。


这么多步骤……开户难不难,只有会计人知道...


先看所需材料:


营业执照正本、副本

公司章程

法定代表人身份证原件及复印件

合伙人或股东身份证复印件

经办人身份证原件及复印件

五章(公章、财务章、法人章、合同专用章、发票专用章)

当地银行要求提供的其他材料...



再看网络搜索..



现在,取消了开户许可证,会计人再也不用跑断腿,不用看人脸色办事了,少了很多麻烦事。


会计考证党又少了一个考点!


刚考完初级会计的考生说:再也不怕考到开户许可证的知识点,因为:取消了!


开户流程简化,企业成本降低!

首先和小诚一起看看开户所需费用:


各地银行要求不一,一般客户经理会让你进行选择你需要哪些服务

举例:以下是2018年青岛地区中国银行开立基本户的收费标准

开户手续费(免费)

网银(每年200左右)

电子回单卡(每年300左右)

结算卡(每年90左右)

短信提醒(每年300左右)

密码器(一次性收费420左右)

第二年每年890



这些费用对企业来说虽是九牛一毛,不过取消了开户许可证,开户时间大大缩短,对于企业来说,一分一秒的经济收入都是不可估量的。时间就是金钱嘛!时间缩短,流程简化,可谓是重大利好!


总  结:


央行试点取消企业基本存款账户开户许可证,转为备案制。不管是对于会计人、考证党,还是企业来说都是一个好消息。


央妈对我们会计人还是很照顾的,虽然让我们曾经跑断了腿,但是开户许可证即将取消,一切都值了!


文章分类: 公司文章
分享到: